Data, AI and Business Development
Technical and Non-technical articles about Data and AI written by Dr Benjamin Roberts, Founder of Gamma DnA.
Gamma DnA is building a future powered by data, ethically and effectively. We are focused on providing superior solutions and a principled approach to every project, with expertise in empowering data-driven advancements within the Higher Education, Research, and Pharmaceutical sectors.
Posts
-
Four technical tactics to reduce RAG costs

-
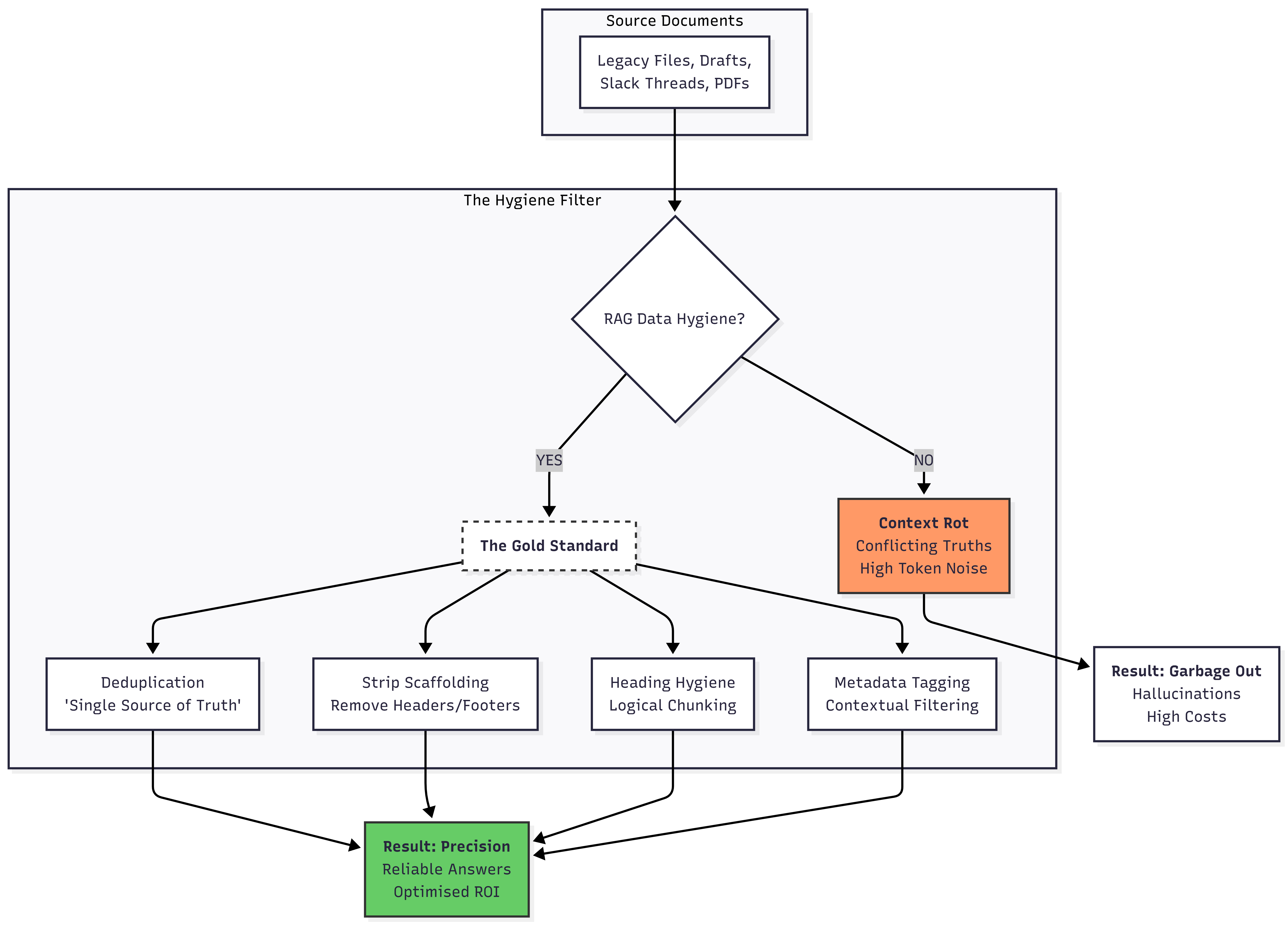
Garbage In, Garbage Out: Why Data Hygiene is the Secret to RAG Precision

-
Rapidly Developing an AI Assistant to query a knowledge base with RAG using Azure OpenAI: A Proof-of-Concept Guide

-
The Data Foundation Imperative for Ethical AI in UK Higher Education

-
Visualising Column Level Lineage in Fabric with Neo4j for Data Warehouse Build-Outs

-
Openstack - Deploying a Virtual Machine with a spark data platform
Our objective here is to deploy an instance (virtual machine) and to be able to ssh into this machine. Spoiler: deploying an instance is straight forward. Being able to ssh into this instance and giving this instance the ability to connect to external networks is a little more challenging. You will still be able to explore the functionality of Openstack without this, so if you can’t achieve this don’t worry. I will be writing future blog posts with a full throated Openstack installation where we will be addressing the specifics of setting up all required networking.
-
UK & European Digital solidarity - OpenStack and Data Platforms - Installing OpenStack
Digital sovereignty is increasingly becoming a critical geopolitical imperative, especially for the UK and Europe. Ensuring control over our digital infrastructure is essential for maintaining autonomy and security. One way to achieve this is by leveraging open-source technologies. In the upcoming series of Blog posts I wish to explore the deployment of OpenStack to provide open source cloud computing, and the the use of free and open-sourced tooling with which to build a modern robust cloud data platform.
-
Synthetic data #2
I have recently had great success using Generative AI to create synthetic data, and I thought I’d share how I went about it. Hopefully, this can be helpful for others tackling similar challenges.
-
My Business Stack
As I set up my new business, Gamma Data, I find myself reflecting on its structure and the foundational choices I’ve made.
-
Synthetic Data
In my data and analytics work on a large project, I’ve found our data team in a unique position. We’ve collaborated extensively with end users to define the desired analytical outcomes, but we’re far ahead of the source data systems coming online.
-
Set up a local spark data platform
Creating a spark data platform on a local machine can be useful for learning about spark and delta lakes when you may not have access to a cloud platform with technologies such as Databricks or Synapse/Fabric.
subscribe via RSS